基金在哪里申购(怎样申购基金? 申购基金注意哪些问题?)
泰达宏利逆向投资策略基金
“逆向基金业绩绝对不是一场百米冲刺,
而是一场持续的马拉松”
1
量化团队投资业绩亮眼
2

量化团队介绍
3
基金经理
4
投资思路及理念
5
产品要素
6
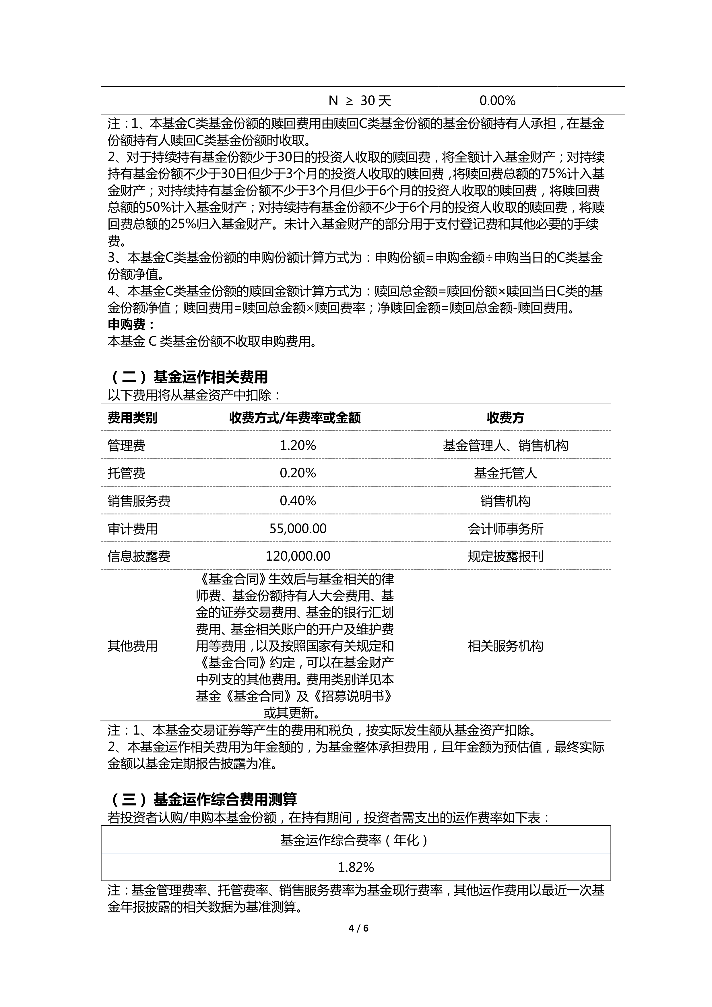
基金费率(申购费率享一折)
【基金申购流程介绍】
第一步:【基金开户】
选择该基金所对应的基金公司名称后点开户
例如:

购买【泰达宏利逆向策略基金】就选择【泰达宏利】基金公司
第二步:【基金申购】
输入基金代码、申购金额点下单,完成申购
建议咨询服务人员的基金推荐人代码并填写,以便后续跟踪服务
风险提示
基金有风险,投资需谨慎!
详情请咨询89444460或您的客户经理
猜你喜欢
- 2025-11-30支持USDT出入金的外汇平台(支持usdt入金的券商)
- 2025-11-29德恩是哪里(德恩集团)
- 2025-11-29去哪里股票学校(哪里学股票的课程)
- 2025-11-28中国哪里买期权(去哪里买期权)
- 2025-11-28基金在哪里申购(怎样申购基金? 申购基金注意哪些问题?)
- 2025-11-28数字货币平台下载(数字货币下载网址)
- 2025-11-28主题投资哪里下载(主题投资如何选择标的)
- 2025-11-27shib价格最新(shib最近价格)
- 2025-11-26雷达币官网登录网址(雷达币平台官网是什么)
- 2025-11-26中信路是哪里(中信小区地址)

网友评论